-
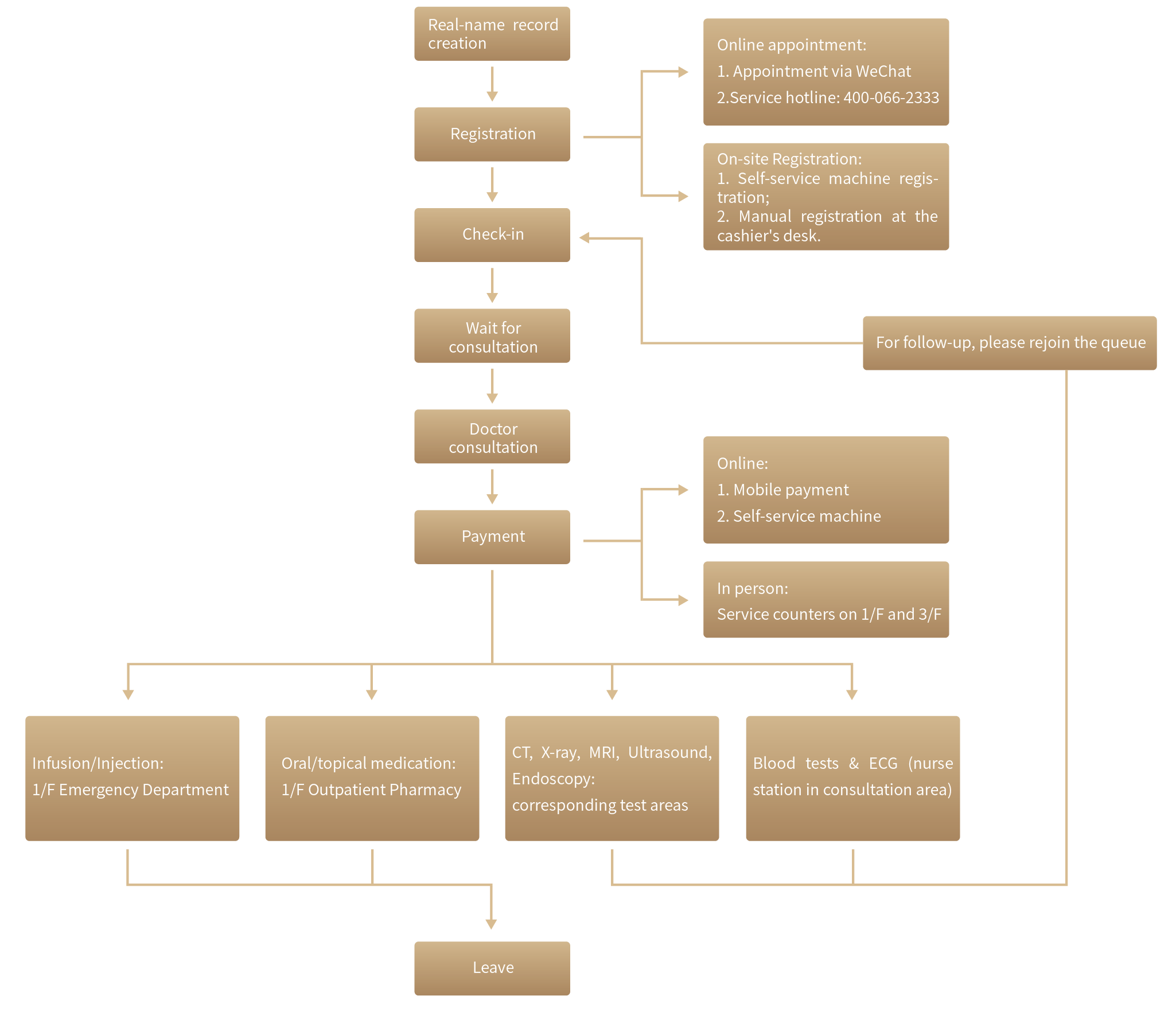
Staffed Payment Counter
1F, Outpatient Service Center / 3F, West Wing
-
Outpatient Pharmacy
1/F West Wing
-
Inpatient Admission
1F, Admission & Discharge Service Center
-
Emergency
1F, West Wing (Next to the Pharmacy)
-
Blood Sampling / Stool & Urine Sample Collection / ECG
The Unit Nurse Station
-
CT / X-Ray / MRI
1F, Diagnostic Imaging Center
-
Ultrasound / EMG / EEG / Treadmill Stress Test / Sleep Study
2F, Medical Examination Center
-
GI Endoscopy / Bronchoscopy / Pulmonary Function Test
3F, Endoscopy Center
- (+86) 400-0662-333 (24/7) For Emergency: (+86) 0757-286-80120
- CallCenter@hyhospital.com
- No.1, Heren Rd, Beijiao Town, Shunde District, Foshan, Guangdong Province, China



